O Geoprocessamento aplicado ao Planejamento Urbano permite que você analise o território com base em dados concretos, nele você cruza dados sobre população, infraestrutura, mobilidade e uso do solo. No contexto do planejamento urbano, o Geoprocessamento ajuda você a:
- Mapear áreas de expansão urbana.
- Identificar vazios urbanos.
- Elaborar o zoneamento da cidade.
- Avaliar acesso a equipamentos públicos.
- Planejar novas vias.
- Analisar áreas de risco.
Na dica de leitura de hoje, apresentamos a pesquisa desenvolvida por Maurício Rizzatti, Natália Lampert Batista, Pedro Leonardo Cezar Spode, Romario Trentin, Eduardo Augusto Werneck Ribeiro e Cezar Augusto Crummenauer, com título Desenvolvimento de Cadastro Multifinalitário de baixo custo e plataforma web para sua atualização: contribuições de softwares livres e geotecnologias no planejamento territorial.
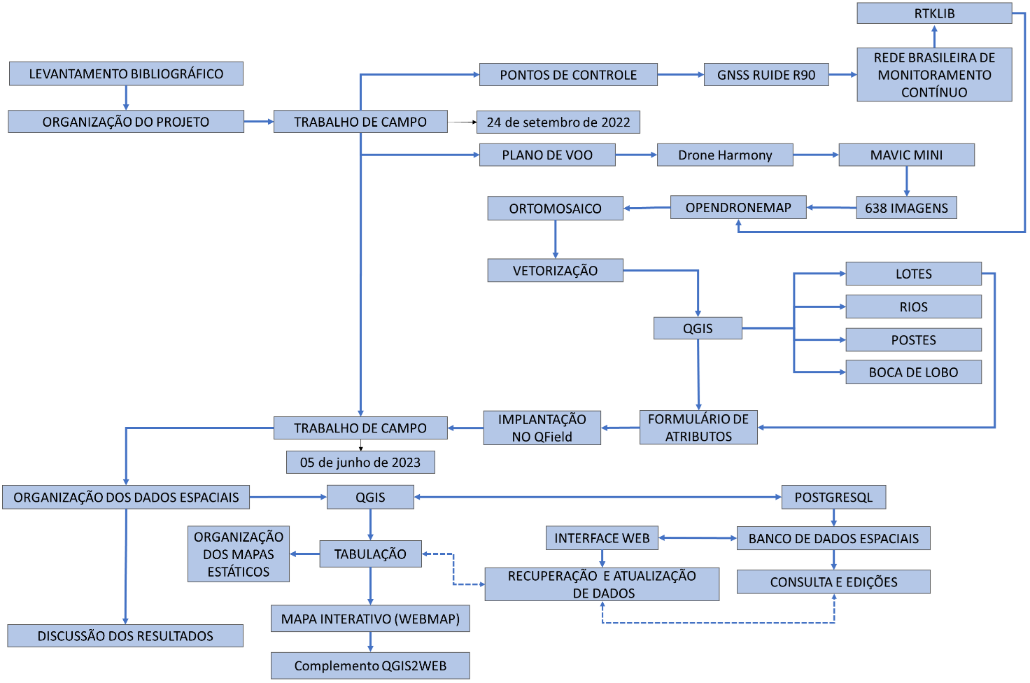
Este trabalho apresenta uma metodologia para implantar um Cadastro Territorial Multifinalitário de baixo custo com uso de softwares como QGIS, QField e PostGIS, além de tecnologias geoespaciais como aerofotogrametria, digitalização e vetorização de mapas e uso de bases de dados espaciais integradas com a representação cartográfica.
A proposta do trabalho foi facilitar o planejamento territorial e a atualização contínua dos dados por meio de uma plataforma web, para isso foram utilizadas linguagem de programação como Python, HTML, CSS e JavaScript .
O estudo foi aplicado no Distrito de Vale Vêneto, no município de São João do Polêsine, RS.

A metodologia baseou-se no uso de tecnologias geoespaciais de baixo custo e softwares livres para implantar e manter um Cadastro Territorial Multifinalitário, CTM.
Foram realizados levantamentos aerofotogramétricos com drones, com planejamento de voo no Drone Harmony e coleta de pontos de controle com GNSS. As imagens foram processadas no OpenDroneMap e georreferenciadas, permitindo a vetorização de lotes, vias e infraestrutura no QGIS.
Os dados vetoriais foram armazenados em banco de dados PostgreSQL com extensão PostGIS. Em seguida, foi desenvolvida uma interface web com Flask, Python, HTML, CSS e JavaScript para edição e consulta dos dados. Os mapas interativos foram publicados com Qgis2web.
A proposta integrou coleta, processamento, armazenamento e atualização contínua dos dados, com baixo custo e foco em municípios de pequeno porte. Mais detalhes podem ser observados no fluxograma a seguir.

Os resultados comprovaram a viabilidade da metodologia para desenvolver um Cadastro Territorial Multifinalitário de baixo custo.
Com o uso de drones, OpenDroneMap, QGIS, QField e banco de dados PostgreSQL com PostGIS, a equipe gerou ortomosaicos e vetores de lotes, vias, postes e redes de drenagem. Também produziu mapas estáticos e interativos que representam os dados cadastrais de forma espacial.
A interface web facilitou a edição, visualização e atualização contínua das informações por diferentes setores da prefeitura. A integração entre o banco de dados e os mapas interativos garantiu que alterações feitas no sistema fossem refletidas de forma imediata na base e nos mapas.
A solução mostrou-se adequada para pequenas cidades ou distritos com restrições orçamentárias, pois reduz custos, permite reaproveitamento de dados e favorece atualizações frequentes, fortalecendo a gestão territorial.

A conclusão reforça que as tecnologias geoespaciais, quando combinadas com softwares livres, ampliam a capacidade de espacializar informações e organizar a gestão territorial. Esse modelo atende de forma direta municípios com restrições orçamentárias.
A metodologia integrou QGIS, QField, PostgreSQL, interface web com Flask e outras tecnologias web. O conjunto mostrou eficiência operacional, baixo custo de implantação e viabilidade para pequenas cidades e distritos. O sistema permitiu atualização contínua dos dados, maior precisão cadastral e mais autonomia técnica na administração do CTM.
Os autores destacam que a integração dessas ferramentas melhora o conhecimento sobre o território e fortalece o apoio à formulação de políticas públicas. A reutilização de dados e a facilidade de atualização mantêm o cadastro ativo e coerente com a realidade urbana, favorecendo uma gestão territorial mais organizada e participativa.
Pense nisso…
Se a sua cidade ainda depende de mapas em papel, planilhas isoladas ou cadastros desatualizados, qual é o impacto disso nas decisões públicas?
O estudo mostra que é possível estruturar um Cadastro Territorial Multifinalitário com baixo custo, usando softwares livres e organização técnica. Isso muda a forma como a prefeitura enxerga o território.
Pense nos seguintes pontos:
- Seus dados urbanos estão integrados ou espalhados em setores diferentes?
- As informações cadastrais são atualizadas com frequência?
- Existe conexão entre o mapa e o banco de dados?
- As decisões sobre zoneamento e infraestrutura se baseiam em dados espaciais consolidados?
Municípios pequenos costumam alegar falta de orçamento, no entanto, o trabalho apresentado demonstra que o problema nem sempre é recurso financeiro. Muitas vezes é falta de estrutura técnica e integração de ferramentas.
Planejamento urbano sem base espacial atualizada gera decisões imprecisas. Planejamento urbano com Geoprocessamento gera diagnósticos claros.
Quer aprender QGIS na prática e evoluir no Geoprocessamento com exemplos reais?
Quer receber o link das lives, avisos antecipados e participar da comunidade? Entre agora no nosso grupo exclusivo e não perca nenhum encontro.
👉 CLIQUE AQUI PARA ENTRAR NO GRUPO DE LIVES DE GEOPROCESSAMENTO (QUINTAS-FEIRAS)
Ficou com alguma dúvida?
Entre em contato pelo e-mail ou WhatsApp e tire todas as suas dúvidas agora mesmo. Estamos aqui para ajudar!
📧 E-mail: cursos@clickgeo.com.br
📱 WhatsApp: (83) 98885-5525



